
专题报告分析的数据来源:
- 2024年中国民政统计年鉴 >> a-1-10民政事业费支出与上年比较
- 2024年中国民政统计年鉴 >> a-1-11民政事业费支出按用项分类
- 2024年中国民政统计年鉴 >> a-1-1“七五”-“十四五”时期民政事业发展速度
- 2024年中国民政统计年鉴 >> a-1-2 2019-2023年民政事业发展主要指标
- 2024年中国民政统计年鉴 >> a-1-2 2019-2023年民政事业发展主要指标续表1
- 2024年中国民政统计年鉴 >> a-1-2 2019-2023年民政事业发展主要指标续表2
- 2024年中国民政统计年鉴 >> a-1-3民政事业发展主要数据与上年比较
- 2024年中国民政统计年鉴 >> a-1-3民政事业发展主要数据与上年比较续表1
- 2024年中国民政统计年鉴 >> a-1-3民政事业发展主要数据与上年比较续表2
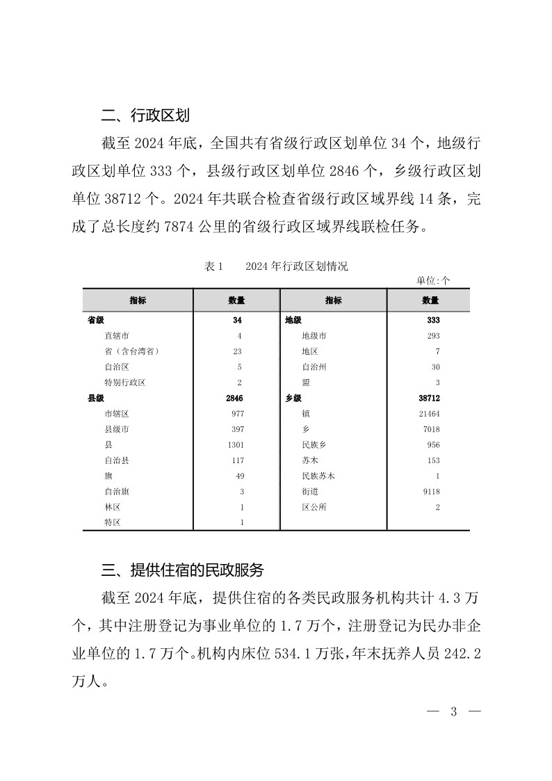
- 2024年中国民政统计年鉴 >> a-1-4行政区划与上年比较
- 2024年中国民政统计年鉴 >> a-1-5民政部门登记和管理的机构和设施与上年比较
- 2024年中国民政统计年鉴 >> a-1-6民政部门登记和管理的机构和设施职工与上年比较
- 2024年中国民政统计年鉴 >> a-1-7职工性别统计
- 2024年中国民政统计年鉴 >> a-1-8民政部门登记和管理的机构和设施固定资产原价与上年比较
- 2024年中国民政统计年鉴 >> a-1-9民政基本建设投资与上年比较
- 2024年中国民政统计年鉴 >> a-2-1民政服务机构财务状况与上年比较
- 2024年中国民政统计年鉴 >> a-2-1民政服务机构财务状况与上年比较续表1
- 2024年中国民政统计年鉴 >> a-2-1民政服务机构财务状况与上年比较续表2
- 2024年中国民政统计年鉴 >> a-2-2提供住宿的民政服务机构和社区养老情况与上年比较
- 2024年中国民政统计年鉴 >> a-2-2提供住宿的民政服务机构和社区养老情况与上年比较续表
- 2024年中国民政统计年鉴 >> a-2-3孤儿、家庭收养登记与上年比较
- 2024年中国民政统计年鉴 >> a-2-4社会救助与上年比较
- 2024年中国民政统计年鉴 >> a-2-5分地区城市最低生活保障平均标准与上年比较
- 2024年中国民政统计年鉴 >> a-2-6分地区农村最低生活保障平均标准与上年比较
- 2024年中国民政统计年鉴 >> a-2-7分地区孤儿基本生活保障平均标准与上年比较
- 2024年中国民政统计年鉴 >> a-3-1社会组织与上年比较
- 2024年中国民政统计年鉴 >> a-3-2其他社会服务与上年比较
- 2024年中国民政统计年鉴 >> a-3-3其他社会服务机构财务状况与上年比较
- 2024年中国民政统计年鉴 >> a-3-3其他社会服务机构财务状况与上年比较续表1
- 2024年中国民政统计年鉴 >> a-3-3其他社会服务机构财务状况与上年比较续表2
- 2024年中国民政统计年鉴 >> b-1-10民政事业费支出按用项分类
- 2024年中国民政统计年鉴 >> b-1-10民政事业费支出按用项分类续表1
- 2024年中国民政统计年鉴 >> b-1-10民政事业费支出按用项分类续表2
- 2024年中国民政统计年鉴 >> b-1-10民政事业费支出按用项分类续表3
- 2024年中国民政统计年鉴 >> b-1-10民政事业费支出按用项分类续表4
- 2024年中国民政统计年鉴 >> b-1-10民政事业费支出按用项分类续表5
- 2024年中国民政统计年鉴 >> b-1-11中央财政转移支付的民政事业费
- 2024年中国民政统计年鉴 >> b-1-11中央财政转移支付的民政事业费续表1
- 2024年中国民政统计年鉴 >> b-1-11中央财政转移支付的民政事业费续表2
- 2024年中国民政统计年鉴 >> b-1-11中央财政转移支付的民政事业费续表3
- 2024年中国民政统计年鉴 >> b-1-12彩票公益金支出
- 2024年中国民政统计年鉴 >> b-1-13中央彩票公益金安排情况
- 2024年中国民政统计年鉴 >> b-1-14民政事业基本建设投资(按投资来源分类)
- 2024年中国民政统计年鉴 >> b-1-14民政事业基本建设投资(按投资来源分类)续表
- 2024年中国民政统计年鉴 >> b-1-15国家预算内基本建设投资(按项目分类)
- 2024年中国民政统计年鉴 >> b-1-15国家预算内基本建设投资(按项目分类)续表1
- 2024年中国民政统计年鉴 >> b-1-15国家预算内基本建设投资(按项目分类)续表2
- 2024年中国民政统计年鉴 >> b-1-16中央预算内基本建设投资
- 2024年中国民政统计年鉴 >> b-1-16中央预算内基本建设投资续表1
- 2024年中国民政统计年鉴 >> b-1-16中央预算内基本建设投资续表2
- 2024年中国民政统计年鉴 >> b-1-16中央预算内基本建设投资续表3
- 2024年中国民政统计年鉴 >> b-1-16中央预算内基本建设投资续表4
- 2024年中国民政统计年鉴 >> b-1-16中央预算内基本建设投资续表5
- 2024年中国民政统计年鉴 >> b-1-1县级及以上行政区划
- 2024年中国民政统计年鉴 >> b-1-2乡级行政区划
- 2024年中国民政统计年鉴 >> b-1-3全国人口情况
- 2024年中国民政统计年鉴 >> b-1-4民政部门登记和管理的机构和设施(按登记类型分类)
- 2024年中国民政统计年鉴 >> b-1-5民政部门登记和管理的机构和设施(按国民经济行业分类)
- 2024年中国民政统计年鉴 >> b-1-6民政部门登记和管理的机构和设施职工
- 2024年中国民政统计年鉴 >> b-1-7民政服务对象及民政从业人员性别情况
- 2024年中国民政统计年鉴 >> b-1-7民政服务对象及民政从业人员性别情况续表
- 2024年中国民政统计年鉴 >> b-1-8民政部门登记和管理的机构固定资产原价
- 2024年中国民政统计年鉴 >> b-1-9历年国家财政支出和民政事业费支出情况
- 2024年中国民政统计年鉴 >> b-2-10流浪乞讨人员救助
- 2024年中国民政统计年鉴 >> b-2-11福利彩票
- 2024年中国民政统计年鉴 >> b-2-12社区养老服务机构和设施
- 2024年中国民政统计年鉴 >> b-2-12社区养老服务机构和设施续表1
- 2024年中国民政统计年鉴 >> b-2-12社区养老服务机构和设施续表2
- 2024年中国民政统计年鉴 >> b-2-12社区养老服务机构和设施续表3
- 2024年中国民政统计年鉴 >> b-2-12社区养老服务机构和设施续表4
免责说明:本站部分内容来自网络,分享目的仅供用户参考,所有资料仅供参考,请以官方发布为准。如有侵权,请联系管理员处理。
